新榜讯 9月16日,抖音电商发布了关于《旗舰店商家考核规范》修订的意见征集通知。
第一,新增品退率、差评率、投诉率指标定义:其中,品退率是指因商品品质或物流问题而退货的订单量占比。品退率=店捕商品品质、物流问题退货退款(包含退货退款+仅退款)订单量/T-15店铺支付订单量。差评率是指差评订单数占评价订单数的比例,即差评订单数/评价订单数。投诉率是指被投诉订单数占订单量比例,投诉率=(支付后14天内的差评工单量)/(T-15日支付日期订单量)。
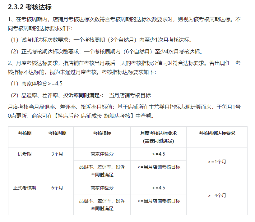
第二,考核标准调整为“品退率、差评率、投诉率同时满足<= 当月店铺考核目标”。

更多资讯,欢迎关注公众号“新榜”、“新榜情报站”。