抖音6月1日起将对本地生活商家抽佣,平均费率3%
newrank2022-05-30
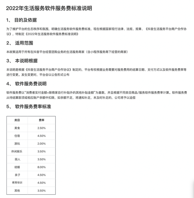
综合消息 近日,抖音发布《2022年生活服务软件服务费标准说明》,明确6月1日起将对生活服务业务收取服务费。
其中,各商品类目的平均软件服务费率为3%,最高费率不超过8%;同时对新商家有60天的保护期,保护期内仅收取支付通道服务费。
在各个类目中,结婚类以8%的费率位居榜首。亲子、教育培训以4.5的费率位居第二位,费率最低的为游玩类,需2%的费率,美食的费率为2.5%,也处于费率较低的类目。
此外,为鼓励商家在平台开展营销活动,对于合规经营的小微商家,平台会在政策实施前两个月主动给予100%月度返还;对于合规经营的其他商家,会给予50%的月度返还。而对于每个自然月内(第 T 月)采取疫情“静态管控”天数≥10天的城市内商家,平台将于T+1月主动予以100%返还。

更多资讯,欢迎关注公众号“新榜”、“新榜情报站”。
