抖音开展“长江禁捕,打非断链”专项治理
newrank2022-05-12
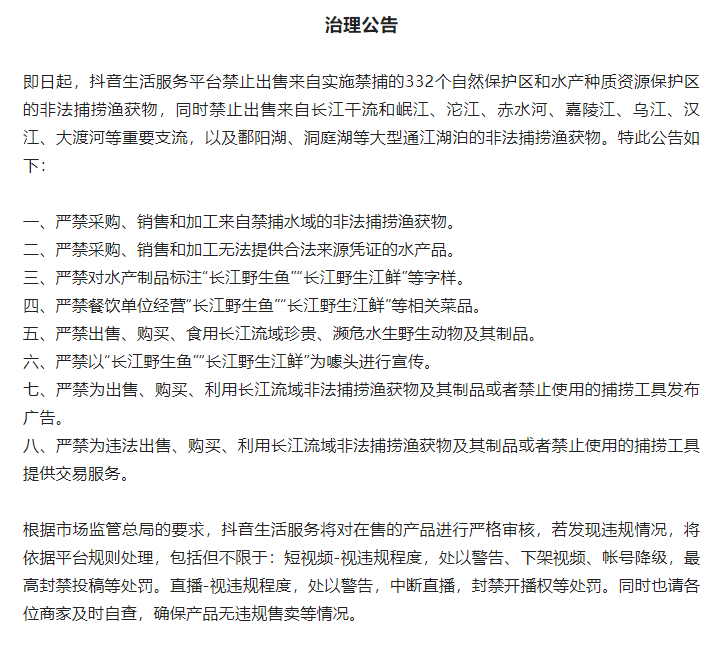
新榜讯 5月11日,抖音发布公告称,将禁止出售来自实施禁捕的332个自然保护区和水产种质资源保护区的非法捕捞渔获物,同时禁止出售来自长江干流和岷江、沱江、赤水河、嘉陵江、乌江、汉江、大渡河等重要支流,以及鄱阳湖、洞庭湖等大型通江湖泊的非法捕捞渔获物。

根据市场监管总局的要求,抖音将对在售的产品进行严格审核,若发现违规情况,将依据平台规则处理,包括但不限于:短视频-视违规程度,处以警告、下架视频、帐号降级,最高封禁投稿等处罚。直播-视违规程度,处以警告,中断直播,封禁开播权等处罚。
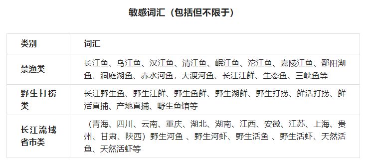
此外,抖音强调,在探店视频和直播场景中,标题、语音、字幕及图片均不得出现相关信息内容,不得涉及使用“生态”“天然”“有机”“洞庭湖水系”“太湖流域”等含义模糊的词汇进行虚假宣传,误导消费者。

更多资讯,欢迎关注公众号“新榜”、“新榜情报站”。
