抖音开展账号运营治理行动,重点整治违法违规账号“转世”

newrank2021-10-22

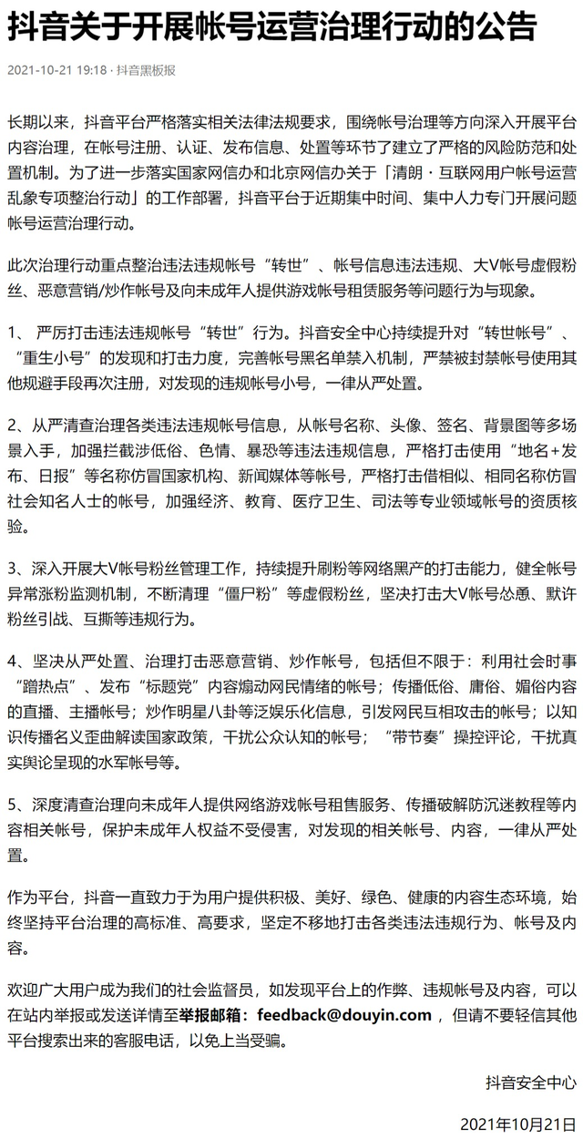
新榜讯 10月21日,抖音发布《抖音关于开展账号运营治理行动的公告》。公告称,此次治理行动重点整治违法违规账号“转世”、账号信息违法违规、大V账号虚假粉丝、恶意营销/炒作账号及向未成年人提供游戏账号租赁服务等问题行为与现象。

据悉,10月18日,国家互联网信息办公室召开“清朗互联网用户账号运营乱象专项整治行动”全国视频工作会议。会议指出,账号运营乱象专项整治行动是“清朗”系列专项整治的重要内容。

图片

欢迎关注公众号“新榜”(ID:newrankcn)。


图片

图片