新榜讯 8月30日,抖音电商宣布修订《精选联盟合作订单管理规则》,意见征集期为2022年8月30日—2022年9月5日。
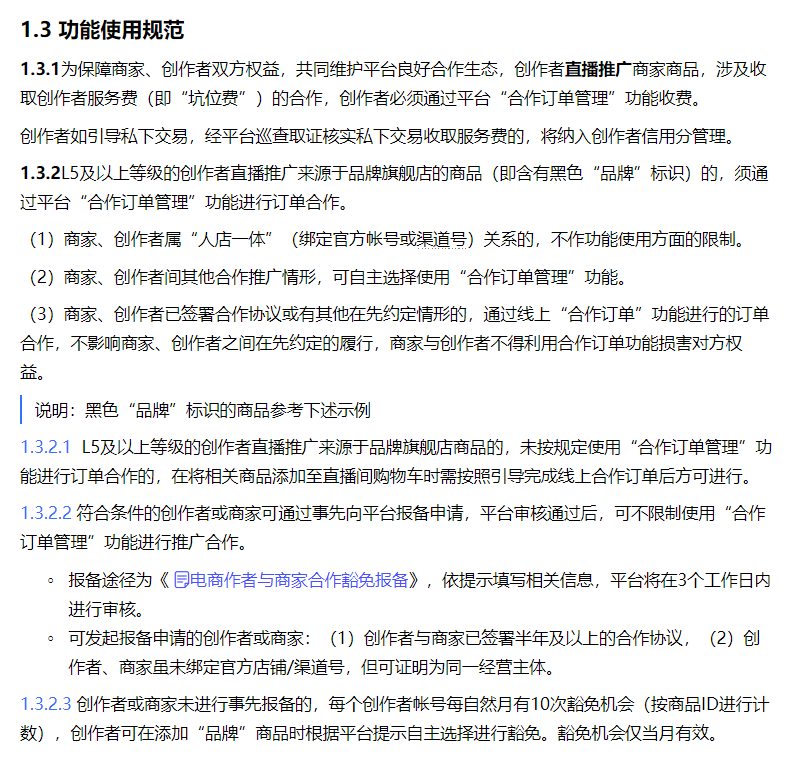
据悉,创作者直播推广商家商品,涉及收取创作者服务费(即“坑位费”)的合作,创作者必须通过平台“合作订单管理”功能收费。创作者如引导私下交易,经平台巡查取证核实私下交易收取服务费的,将纳入创作者信用分管理。
此外,L5及以上等级的创作者直播推广来源于品牌旗舰店的商品(即含有黑色“品牌”标识)的,须通过平台“合作订单管理”功能进行订单合作。
创作者或商家未进行事先报备的,每个创作者帐号每自然月有10次豁免机会(按商品ID进行计数),创作者可在添加“品牌”商品时根据平台提示自主选择进行豁免。豁免机会仅当月有效。

更多资讯,欢迎关注公众号“新榜”、“新榜情报站”。